文章资讯
王者荣耀带妹上分最稳英雄 王者荣耀带妹上分最稳英雄是谁
1、李白一直是王者荣耀中最热门,也是大神最喜欢用的打野英雄,首先李白的颜值非常高,那是哪种非常潇洒的美男子,一把剑一壶酒,在峡谷中可以自由地穿行。2、而且,李白自身非常的灵活,自带三段位移,无论是刷野还是抓人,都非常的强
《黑暗之魂3》跳跃操作方法解析攻略(《黑暗之魂3》跳跃操作方法解析攻略视频)
《黑暗之魂3》本作的跳跃操作很多玩家不知道该怎么用?究竟该怎么操作跳跃?这里带来“ID老被OOXX”分享的跳跃操作方法介绍,学习具体的玩法吧。
《黑暗之魂3》加点推荐及收益解析攻略
《黑暗之魂3》怎么加点?不少玩家对此还不是那么了解,今天小编带来“ff9514068”分享的《黑暗之魂3》加点推荐及收益分析,下面我们一起来看看吧。
王者荣耀怎么参加冰爽初夏送活动(王者荣耀怎么获得寒冰)
1、首先我们打开手机,进入王者荣耀,点击右边的【活动】按钮。2、接着我们点击选择【活动】。3、然后我们找到【冰爽初夏】点击进入即可参加。4、夏日福利乐享一夏!活动期间收集冰淇淋兑鲁班大师-乓乓大师(永久)、小乔-缤纷独角
王者荣耀怎么参与霸王别姬抽奖活动(怎样抽到霸王别姬)
1、在本次霸王别姬返场中,总共有单抽和五连抽,只要能够连续抽到多个虞美人冠就可以兑换霸王令牌了,有了霸王令牌就可以直接兑换项羽或虞姬的霸王别姬皮肤了,然而在此其中,首次登录官方还会相送六折折扣,这时进行抽取就是更加划算的
《黑暗之魂3》幸运太刀流加点及玩法思路解析攻略
《黑暗之魂3》武器及玩法流派多种多样,但大家都以高伤害为目标,今天小编带来“亚里斯猫德”分享的《黑暗之魂3》幸运太刀流加点&玩法思路,感兴趣的玩家跟小编一起来看吧。
艾琳专精装怎么出(艾琳专精装怎么出装)
1、工具/原料:iPhone13,IOS15.0,王者荣耀3.73。 2、打开王者荣耀,首先选用角色【艾琳】进入对战。 3、随后在战场界面左侧点击【钱袋子】进入装备商店。 4、最后点击购买装备【血族之书】+【噬神之
《黑暗之魂3》密码联机方法指南(黑魂3密码联机有等级限制吗)
《黑暗之魂3》游戏很多小伙伴使用带密码的联机模式,这里带来“mu7478124”总结的《黑暗之魂3》密码联机方法指南,赶紧来学习一下吧。
《黑暗之魂3》红发美女(黑暗之魂3发型)
《黑暗之魂3》中能捏出一个好看的脸,玩起来也爽上不少。下面小编带来“wsy3911878”分享的《黑暗之魂3》红发美女(安室奈美惠)捏脸数据一览,一起来看吧。
《黑暗之魂3》帕奇、小偷及洋葱支线剧情详解
今天给大家带来的是玩家“LeonKWJH”分享的《黑暗之魂3》帕奇、小偷及洋葱支线剧情详解,不了解剧情的玩家来看看吧。
520王者荣耀出什么皮肤 520王者荣耀出什么皮肤2022
1、艾琳-奇遇舞章是一款童话皮肤,皮肤取材来自《安徒生童话》中的章节“坚定的锡兵”。2、这款皮肤还有同系列皮肤。按照王者荣耀出皮肤的风格,一般来说,一个系列的皮肤都是4或者5款,如果按照5款来说,还有法师、辅助、打野、边
上官婉儿怎么飞起来 上官婉儿怎么飞天连招
1、王者荣耀之中,上官婉儿这名英雄的大招机制是在她大招攻击到敌人或者触碰到自己其他技能的笔势之后可以再次释放。2、在上官婉儿连续释放了五次大招完成冲刺以后,上官婉儿就会开始飞天。3、因此玩家在玩上官婉儿的时候注意往敌人或
王者荣耀哪个英雄拿着琵琶(王者荣耀哪个英雄拿着琵琶?)
1、《王者荣耀》中,拿着琵琶的正是女英雄杨玉环。而琵琶则是她的象征。玩家可以通过在游戏App中查看英雄角色。2、打开游戏王者荣耀,然后点击右上方的“商城”。进入界面后,点击“英雄”。然后选择英雄“杨玉环”。点击进去之后,
《黑暗之魂3》骑士加点及武器装备推荐一览
《黑暗之魂3》骑士怎么加点?很多小伙伴表示在加点及装备选择上存在困扰,不知怎么选择好,不用着急,今天小编带来“A小臭鱼”分享的《黑暗之魂3》骑士加点及武器装备推荐,希望对各位有帮助。
《黑暗之魂3》无名王者头盔装备获得方法
《黑暗之魂3》无名王者的头盔哪里可以获得?小编给大家带来《黑暗之魂3》无名王者头盔装备获得方法,一起看一下吧。
《黑暗之魂3》1.03.1版更新改动内容解析攻略
《黑暗之魂3》1.03.1版即将于下周进行更新,本次1.03.1补丁为大家带来了哪些更新改动?接下来为大家带来详细的更新说明,一起来提前看看吧。
三国志战略版天水枪战法兵书搭配推荐
三国志战略版天水枪战法兵书怎么搭配?天水之战是三国志战略版在S4赛季推出了姜维之后实装的强力缘分,但在赛季中的表现只能用不尽如意来形容。那么天水枪到底该怎么搭配呢?接下来就让我们一起了解一下吧。
三国志战略版荀攸兵书战法搭配 三国志战略版 荀攸 兵书
三国志战略版荀攸兵书战法怎么搭配?三国志战略版在S4赛季推出了魏五谋的最后一块拼图荀攸。那么荀攸适合什么兵书、战法搭配,又在哪些阵容中有着出色的表现呢?接下来就让我们一起了解一下吧。
三国志战略版军事建筑升级顺序推荐(三国志战略版军事升级攻略)
三国志战略版军事建筑升级顺序是什么?三国志战略版军事直接影响到武将部队实力,对部队提升非常重要。那么升级顺序是什么,小编马上给大家分享三国志战略版军事建筑升级顺序推荐。
《黑暗之魂3》英雄古达打法技巧详解(《黑暗之魂3》英雄古达打法技巧详解)
《黑暗之魂3》游戏中英雄古达怎么打?需要注意哪些?这里带来“ID老被OOXX”分享的《黑暗之魂3》英雄古达打法技巧详解,一起来看下玩家怎么玩的吧。
《黑暗之魂3》轻松刷黑暗骑士地点图文介绍
《黑暗之魂3》游戏中在哪里可以轻松刷黑暗骑士?今天小编带来“lys292”分享的《黑暗之魂3》轻松刷黑暗骑士地点图文介绍,赶快来看看吧。
《黑暗之魂3》内有冶炼炉位置解析攻略
《黑暗之魂3》内有冶炼炉哪里找?有玩家在蛋蛋树BOSS门前看见个小纸条(脱机也可以见),但是却找不到,小编带来方法,一起看一下吧。
三国志战略版内政建设有什么功能 三国志战略版内政建设有什么功能和作用
三国志战略版内政建设有什么功能?三国志战略版手游中城建是提升君主实力的一个主要方式,每种建筑都有其自身独特的功能,那么内政建设的功能是什么呢?下面就和小编一起去看看三国志战略版内政建设功能介绍吧!
三国志战略版军事建设功能介绍 三国志战略版军事建筑
三国志战略版军事建设功能是什么?三国志战略版中,每种建筑都有其自身的功能,那么军事建设的功能是什么?现在就跟着小编一起来看看三国志战略版军事建设功能介绍。
三国志战略版守备建设功能什么 三国志战略版守备建设功能什么时候出的
三国志战略版守备建设功能什么?在三国志战略版中建筑是提升君主实力方式之一,城建的主体是“君王殿”,其次分了三个种类的建设,分别是:内政建设、军事建设、守备建设。那什么守备建设的功能是什么?今天小编来大家介绍一下。
《黑暗之魂3》背刺和盾反玩法技巧解析攻略
《黑暗之魂3》背刺和盾反有什么技巧?有玩家对这两个运用还是那么熟练,小编带来技巧,一起看一下吧。
《黑暗之魂3》幽邃教主群boss打法技巧解析攻略
今天小编要为大家带来的是《黑暗之魂3》幽邃教主群boss打法技巧,一起来看看幽邃教主怎么打吧!
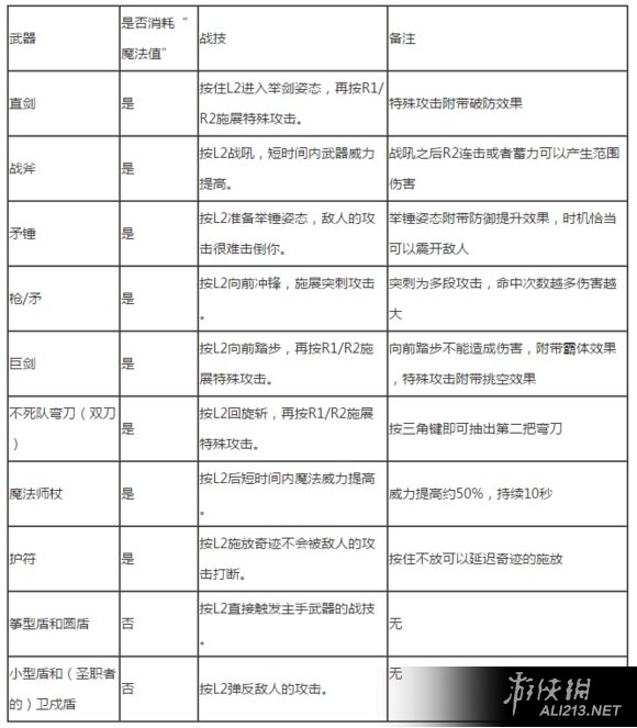
《黑暗之魂3》实用武器盾牌及弓法杖推荐 武器
《黑暗之魂3》中有哪些比较好用的武器盾牌呢?下面小编带来玩家“judge1666”分享的《黑暗之魂3》实用武器盾牌及弓法杖推荐,一起来看吧。
《黑暗之魂3》法师加点及武器戒指技能推荐
《黑暗之魂3》法师如何加点,各阶段武器戒指及技能该如何选择?今天小编带来“不可避免”分享的《黑暗之魂3》法师加点及武器戒指技能推荐,一起来看吧。
《黑暗之魂3》法师打法加点及玩法心得
下面小编要为大家带来的是《黑暗之魂3》法师打法加点及玩法心得指南,法师前期建议不要加成战士,这样会被搞麻烦,直接集中力fp就好了,下面一起来看看法师怎么玩吧。
