黑暗之魂3全成就要点指南 黑暗之魂三全成就

黑暗之魂3的难度其实并不是非常高,本指南不会探讨诸如pvp,怎么打boss等问题。仅仅是讨论如何尽可能不走弯路的全成就。下面跟小编一起来看看全成就要点指南吧!

全成就要点指南
准备工作,请至少拥有一个xbox360手柄。据说这次键盘+鼠标有优化但是我不确定。
游戏偶尔卡顿可能是因为硬盘读写速度不够,所以某些机子需要保证杀毒软件不会静默杀毒中。
如果不是为了快速刷成就的话,其实可以不看本指南。
新游戏性系统设定
和前作一样游戏的属性基本都没变化。取消了记忆力增加了专注值和幸运。其中专注值相当于魔法值,影响魔法释放次数。幸运则影响了攻击力和寻宝能力。
一般来说作为近战角色专注值并没有什么卵用。因为10点专注值以下,FP不会超过90点,而一般来说武器的特殊攻击消耗的魔法值不会超过20FP,所以即便你不升级专注值,你也可以使用至少4次特殊攻击。当专注值超过10点以后,就会增加魔法槽,然后就可以放魔法,奇迹和咒术进去了。对应关系,level->slots,10->1,14->2,18->3,24->4,30->5,40->6,50->7,99->10。40是FP增加的巅峰值,之后是否还要继续加点,需要看你的选择了。
运气是个很蛋疼的属性。一方面它影响寻宝能力,一方面他影响攻击力。
运气越高,游魂属性,毒属性,流血属性的武器攻击力越高,但是后两者提升的效果微乎其微。运气在50点的时候寻宝能力是150,99点的时候寻宝能力是199。这是个什么概念呢,就算你一点运气不升,当你得到金蛇戒指以后,你的寻宝能力是160。所以并不建议扔太多的点数给运气,除非你真的玩的是非主流路线。而160的寻宝能力已经不低了。
当然了运气还会影响出血效果之类的,只是我感觉这东西太虚无缥缈。新人还是稳扎稳打的好。
至于运气影响游魂武器,这个效果虽然不是微乎其微,但是想要看到效果,确实是非常困难。简单来说就是游魂武器质变,在运气低于40的时候效果并不突出。仅仅只是比普通的武器强一点点而已。可如果你真的丧心病狂到99,那么其效果可以算是数一数二的质变。
NPC系统,本作NPC的各种出没极其诡异,说实话我也没完全摸清。所以只能说个大概。主要需要注意的是奇迹女。注意永远不要给奇迹女暗术卷轴,也不要从他那里学习暗术。很多人的奇迹女在游戏中期会消失,这就是因为你给她了暗术卷轴。很多人游戏中后期需要杀死奇迹女,这是因为你从他那里学习了全部暗术。然后很坑的就在这里,因为在游戏大后期还有一个奇迹字典,需要学习。可是如果之前你从奇迹女那里学习了暗术,那么你早就把他杀了……
解决办法,把2个暗术字典(深渊和隆尔多)留给监狱的咒术女,那个姑娘也可以学习暗术。
另一个就是洋葱骑士,这货继续无限卖萌,可是如果你过早地进入某些区域,就会导致他的任务终止,这样无法完成奇迹和姿势成就。
其他的系统,基本和以前没啥变化。
BTW,如果好友完成了戒指成就,那么他可以把戒指都丢给你,然后你也可以完成。但是并不确定这个是否算是作弊ban的标准。所以不太建议使用该方法。
新人须知
这里将介绍几点关于快速上手本游戏方法。如果是老手可以跳过。
1.武器选择
黑魂的武器系统其实是比较复杂的。简单来说就是选择适合你的。这里有几个问题需要注意:
2.S武器一定是好的么?
答,并不是。最简单的例子,有些特大剑或者类似的力量武器最后的力量加成是A或者S。但是这些武器在面板上并不如双B加成的武器(太阳骑士直剑)。那么这俩怎么选择呢?特大剑拥有很高的减韧属性,这可以很容易的把敌人打出硬直。但是相应的,这类武器的出招间隙很大。太阳直剑虽然攻击力高,但是不容易打出硬直。这样很多敌人就可以连招弄死我们。
举个例子,阔剑是我们一开始就能弄到的武器,其实如果熟练质变后它也是很厉害的。尽管一个是双C,一个是双B。但是从下图来看力敏40的时候太阳直剑还是要弱一些。所以不要迷恋什么神器,也不要纠结S,其实好用的武器一开始就有。


3.直剑,特大剑这游戏就只有这两种好用的武器么?
答,并不是啦。官方说“任何武器都有自己的用处。任何武器都可以通关,并没有最好的武器".虽然这句话我觉得是放*。一般来说新人可以使用枪斧子或者直剑。技术好的人可以用弯刀,匕首或者刺剑。当需要大面积杀人的时候可以使用镰刀。任何武器都有属于他自己的用处。所以总的来说还是怎么好用怎么用。怎么顺手怎么来。
4.盾牌怎么选择?
游戏有大盾和小盾。一般来说小盾适合边打边跑,大盾适合硬抗。这个选择也是看个人。以我个人来说吧,游戏前期小盾其实可以应付。因为敌人攻击力不高,攻击速度不快。但是到后面,很多敌人超高坚韧,超高攻击力,超快的攻击速度。小盾这个时候就不太适合了,大盾会安全很多。但是使用了大盾,整个人的战斗效率就会下降很多。这点需要注意。
通过实践我感觉小皮盾盾反几率很高。毕竟不是所有盾牌盾反时机一样长。
5.职业
其实一开始的时候我个人还是建议选择战士,毕竟攻击力够高,hp和护甲都尚可。但是一开始的选择并不代表以后就是那个样子。所以请按照自己的喜好发展。注意的是除了负重以外,其他的几个属性40是巅峰值。负重是基本线性增长的,不过一般也不建议太高。我个人的建议是,新手可以从战士入手,然后慢慢的把力量敏捷精力提上来。
6.质变
本作的质变看上去很丰富实际用到的并不太多。一般来说熟练质变的武器永远都是数一数二的。厚重质变可以给敏捷加成本来就很低的武器。锋利质变则反过来。魔法结晶愚人质变实际上适合法师。雷电,祝福和愚人则适合圣职。黑暗和混乱则是法师和圣职的终极选择。
一般来说火(比如某种爬行泥巴)质变和祝福(对不死生物造成120%的伤害)质变都是很重要的,最起码要有一把。
7.强化
武器强化是必须的,原则上所有武器都应该被强化,也有必要强化。
8.技能
游戏提供了70多种武器技能,当然我也没有全部用过。只不过一般来说技能只是影响你选武器的一个很小的要素。毕竟FP还是不够用……但是有几个技能比较坑爹。比如看上去很帅的忍者凌空跳斩。别傻了,这招想躲开都不用翻滚,直接移动就够了。然后就是一个背刺……顺便很多武器的特殊技能依然是普通攻击,所以100%物防的盾牌还是可以无伤防御。
9.戒指
游戏里有很多提供各种加成的戒指,他们的作用还是很明显的。比如黄蜂戒指,可以提升300多点盾反被刺的攻击力。所以请根据需要佩戴戒指。
10.打不过
这是一个很现实的问题,别多想就算我也不可能任何BOSS任何地图一次过。打不过一般来说有三种情况,1敌人太难,2地形太难,3被入侵。其中第三种最容易解决,离线游戏。第二种在黑魂3被弱化了,所以一般不存在。主要还是第一种问题。本作很多敌人拥有超快的攻击速度和近乎作弊(4-5发必杀连击)的连招。对于他们如果你发现打起来比较困难,那么一般是因为你的等级不够。刷刷魂升升级说不定就好多了。如果你已经对这些敌人可以造成足够多的伤害了,那么一般来说就是你装备选择的问题。举例来说,在牺牲之路前面,你将会碰到第一名冰战士。这个战士其实很废柴,它的作用就是防止玩家跨等级进入下一张地图。而在后面城堡,图书馆你碰到的冰战士基本就是精英级别了。对付第一只,其实你通过升级就能解决,而对于后面的则需要改变装备或者策略。
联机情况:既然是全成就指南,那么你说我纯单机玩,肯定是不现实的。具体原因是契约。一般来说一个周目单机可以获得3-5个契约物品(不算掉落)。每个契约有最高30的物品奖励(大教主的契约,暗月骑士,手指,太阳战士,法兰守卫30时将解锁成就物品)。这就说明如果纯单机不刷物品的话,你需要10周目才能完成成就。那我们就联网玩呗,联网需要余火注火。同时如果等级差距太大,那么你将很难搜到人。不过这点一周目并不太重要。
联机的话最好解决的肯定是太阳契约,这个不用多说。而手指契约则比较烦人,因为暗月骑士之余会进来帮忙对付你。
被入侵!救命,有玩家红灵在追杀我。
玩黑魂不被入侵简直就是少了游戏乐趣。被入侵的时候也不要慌张,请做好以下准备。
1)马上回头,不要再前往尚未探索的区域。技术差点的,甚至可以快速跑回篝火附近。这样就算死了也不用劳神去捡魂。如果你对自己的技术很有信心,你也可以选择复杂的地形,说不定入侵的玩家一不小心就摔死了呢。
2)有啥魔法附魔就可以准备用了。
3)如果有巨人果实,那么也可以使用,这样怪物就会和你一起攻击入侵者。
4)特大剑,大盾,超重甲等并不适合pvp所以如果可能的话请尽快更换。
5)不要作弊,不要拔网线。
6)放轻松,死了就死了呗。没什么大不了的。
7)如果你是青教誓约,请尽力拖延,援军马上就到。
11.个人建议
稳扎稳打永远是黑魂的中心思想。虽然过激的打法收效会很大,但是相应的风险也很大。
个人建议开局可以选择战士,然后在高墙地图一开始向右走可以很早捡到长弓。游戏加点HP可以不必超过20,前期力量为主,其他为辅,力量40以后换敏捷精力之类的反正基本一个属性到40就换,然后弄成水桶。(比如我现在力量,敏捷,信仰,智力都是40)
这里举个简单的例子,为什么要水桶。如下图
传火大剑和孪生大剑其实从面板来看数据差不多。但是孪生是四个D加成。所以当我全40的时候孪生的伤害要比传火高了整整100.如果我继续提升力量,40以后肯定就有一个上限。到时候再怎么提升攻击力也不会上升很多。所以水桶还是最容易的加点方式。



武器其实长剑直剑就挺好。但是大剑是必须要有的。特大剑只用在少数情况(比如冷冽谷敌人攻击速度快,攻击力高,但是架不住HP太少,特大剑基本一下解决)。质变附魔不是必须的,但是强化必须有。盾牌的话,大盾用来弄boss,平时还是拿个物理抗性100的小盾比较好。弹反最好的盾牌我感觉是一开始的小皮盾。但是这玩意风险也大。尽管官方建议装甲不超过负重50%,但是我建议70%以下都还ok。个人不推荐哈维尔之类的装甲,没必要。一般来说移动力还是最重要的。
全成就列表
点燃营火
点燃第一座营火
得到火的力量
第一次得到火的力量
“灰烬审判者”古达
击败“‘ 灰烬审判者’古达”
冷冽谷的玻尔多
击败“冷冽谷的玻尔多”
誓约“青教”
找出誓约“青教”
咒蚀大树
击败“咒蚀大树”
誓约“青之守护者”
找出誓约“青之守护者”
结晶老者
击败“结晶老者”
誓约“太阳战士”
找出誓约“太阳战士”
薪王──深渊的监视者
击败薪王“深渊的监视者”
幽邃主教群
击败“幽邃主教群”
霸王沃尼尔
击败“霸王沃尼尔”
誓约“法兰守卫”
找出誓约“法兰守卫”
教宗沙力万
击败“教宗沙力万”
老恶魔王
击败“老恶魔王”
薪王──吞噬神明的艾尔德利奇
击败薪王“吞噬神明的艾尔德利奇”
誓约“罗莎莉亚的指头”
找出誓约“罗莎莉亚的指头”
薪王──巨人尤姆
击败薪王“巨人尤姆”
冷冽谷的舞娘
击败“冷冽谷的舞娘”
猎龙铠甲
击败“猎龙铠甲”
誓约“累积者”
找出誓约“累积者”
妖王欧斯罗艾斯
无主墓地
英雄古达
薪王──洛斯里克王子
誓约“吞噬神明的守护人”
找出誓约“吞噬神明的守护人”
极致武器强化
将任一武器强化到极限
古龙顶端
古老飞龙
誓约“暗月之剑”
找出誓约“暗月之剑”
无名王者
最高级原素瓶
将原素瓶强化到极限
最高级营火
将营火强化到极限
初始之火的继承者
传火终结
火的篡位者
所有的质变强化
完成所有质变强化
所有的魔法
取得所有魔法
所有的咒术
取得所有咒术
所有的肢体动作
取得所有肢体动作
黑暗灵魂
取得所有成就
所有的戒指
取得所有戒指
所有的奇迹
取得所有奇迹
一定会完成的成就
点燃营火
点燃第一座营火,你别说你完成不了哦。
得到火的力量
第一次得到火的力量,打完灰烬审判者自动获得。
“灰烬审判者”古达
击败“‘ 灰烬审判者’古达”,必要BOSS。
冷冽谷的玻尔多
击败“冷冽谷的玻尔多”,必要BOSS。
誓约“青教”
找出誓约“青教”,在洛斯里克城墙,打该区域BOSS前的老太太(给你旗子)那里获得。
誓约“青之守护者”
找出誓约“青之守护者”,在牺牲之路的某个篝火旁边,见到两名战士,安里和他的保镖。和他保镖对话即可获得,你不可能错过。
结晶老者
击败“结晶老者”,必要BOSS。
薪王──深渊的监视者
击败薪王“深渊的监视者”,必要BOSS。
幽邃主教群
击败“幽邃主教群”,必要BOSS。
霸王沃尼尔
击败“霸王沃尼尔”,必要BOSS。
教宗沙力万
击败“教宗沙力万”,必要BOSS。
薪王──吞噬神明的艾尔德利奇
击败薪王“吞噬神明的艾尔德利奇”,必要BOSS。
薪王──巨人尤姆
击败薪王“巨人尤姆”,必要BOSS。
冷冽谷的舞娘
击败“冷冽谷的舞娘”,必要BOSS。
猎龙铠甲
击败“猎龙铠甲”,必要BOSS。
薪王──洛斯里克王子,必要BOS。
初始之火的继承者OR传火终结OR火的篡位者,必要结局。
上面的成就应该是一周目一定会完成的,基本上按照剧情来就可以了。
需要仔细但一周目依旧可以完成的成就
誓约“青之守护者”
找出誓约“青之守护者”
誓约“太阳战士”
找出誓约“太阳战士”
薪王──吞噬神明的艾尔德利奇
击败薪王“吞噬神明的艾尔德利奇”
誓约“罗莎莉亚的指头”
找出誓约“罗莎莉亚的指头”
誓约“累积者”
找出誓约“累积者”
咒蚀大树
击败“咒蚀大树”
老恶魔王
击败“老恶魔王”,非必要BOSS。
妖王欧斯罗艾斯
击败“妖王欧斯罗艾斯”
英雄古达
击败“英雄古达”
古老飞龙
击败“古老飞龙”
无名王者
击败“无名王者”
誓约“吞噬神明的守护人”
找出誓约“吞噬神明的守护人”
极致武器强化
将任一武器强化到极限
无主墓地
抵达“无主墓地”
古龙顶端
抵达“古龙顶端”
誓约“暗月之剑”
找出誓约“暗月之剑”
最高级营火
将营火强化到极限
所有的质变强化
完成所有质变强化
所有的魔法
取得所有魔法
所有的咒术
取得所有咒术
所有的肢体动作
取得所有肢体动作
所有的奇迹
取得所有奇迹
最高级原素瓶
将原素瓶强化到极限(一周目有11个,15个才会解锁成就)
这些成就需要寻找物品,但是只要仔细依旧可以一周目完成。如果稍微不小心错过了什么没关系二周目也一定可以完成。
二三周目限定成就
黑暗灵魂
取得所有成就
所有的戒指(3周目限定)
取得所有戒指
其实就是戒指,你需要收集+1+2的戒指。
杂项
誓约“太阳战士”
太阳战士在洛斯里克城。对战此地区BOSS以前,面朝BOSS雾门,右边是前往大书库的电梯,左边有一个电梯,一个无法开启的木门。往左边走,可以在缺口处杀掉龙。在缺口附近有个梯子可以上楼顶,从那个梯子上去继续走,就可以开启刚才无法打开的木门。太阳战士契约在里面。
誓约“罗莎莉亚的指头”
深渊教堂,在净身教堂左侧捷径开启后,乘坐电梯前往楼顶。在楼顶一个走钢丝的房间,击败该区域的敌人(或者跑酷)后寻找可以跳下去的小平台。只要找到平台,你就离罗莎莉亚不远了。
咒蚀大树
击败“咒蚀大树”,这个BOSS并不是必要BOSS,但是一般不会错过。在不死街有一片白树林,穿过白树林继续按照唯一的路线走即可见到。
誓约“累积者”
最简单的方式是击败咒术大树,掉下去后有一格小祭坛。亦或者在不死街,第一次见到胖子女的时候从右侧吊桥走,过桥后不要进入房间而走房间右侧的小路。击败几个奴隶矮人后,在有梯子的房子后面寻找一个人棍。和他说话他会给你唱儿歌,然后再爬一个梯子上楼顶,往右边走跳下去,会看到一个背着笼子拿刀的怪物。不要杀他,和他后背说话即可。
妖王欧斯罗艾斯
洛斯里克城,一进去往左边走,就会抵达。
无主墓地
击败妖王后继续前进,直到看到一个有宝箱的房间后。敲击宝箱后面的墙壁,即可。
英雄古达
在无主墓地一定碰得到。
誓约“吞噬神明的守护人”
在击败冷冽谷BOSS后,继续前进抵达一个有巨人的广场。在顺利通过这个广场后,进入一个房子,进门后房子的左侧有隐形墙。下去后击败两只怪物,在房间的左前脚有个胖子主教。和他说话就好。
极致武器强化
只要+10的武器才算,每周目8个石盘。
1.洋葱骑士支线完成后他会送一个『具体细节稍后讨论』。
2.大书库底层宝箱,在楼上打开机关,会看到底层有个书架移动了。
3.大书库屋顶上打败天使金色天使X3获得。
4.大书库顶层捷径双重电梯底部。
5.古龙绝顶哈维尔鸡腿侠旁边『一共会与哈维尔战斗两次(第一次随机?),只有第二次的地点才会出现』。
6.打败无名之王之后的竞技场内捡到。
7.找到守墓人骨灰之后老太太会卖一个(先『龙顶捡到的』交骨灰给老太太,然后打最终boss战前老太太才会卖原盘)。
8.螺旋剑碎片在鸟巢交换。
古龙顶端
在击败妖王后,继续前进会找到一个肢体动作。学会后前往地下监狱。在一个充满处刑者的房间(也就是你拯救咒术女的房间了),向左走会到室外,然后用那个刚学到的姿势坐下过十秒就会看到动画。
古老飞龙
击败古龙顶端该区域的飞龙,注意这条龙几乎等于无敌,你需要跑酷到楼顶然后从楼上跳下攻击爱可以杀死这个BOSS。
誓约“暗月之剑”
在冷冽谷后面,穿过房顶后有一个可以上下移动的塔楼。上去后可以对战吞噬神明的BOSS。保持塔楼链接在最高点,然后走到塔楼下面。会看到对面有一个小一点的塔楼,但是并没有路过去。不用担心那是隐形的路,走过去和龙妹说话即可。
无名王者
击败古龙顶端第二阶段的BOSS。
最高级营火
一共10个
不死街:在白色大树这儿会有大箭射过来的地方,在白色大树附近的悬崖边上,需要跳过去。
幽邃圣堂:传送到篝火【清拭小教会】,穿过墓地后在会射过大箭的白色大树附近的悬崖边上。
法兰城塞:传送到篝火【城塞跡】,右边有大量蜗牛聚集的塔中。
卡萨斯的地下墓:在骷髅球滚下来的时候迅速从楼梯上下来将路上带着帽子的骷髅打倒,骷髅球就会撞上墙并破坏,掉落不死的遗骨。
烟熏湖:恶魔老王前的巨大蠕虫掉落。
传送到篝火:【恶魔遗迹】,从右手边的楼梯下去的路的左手边的尸体上。
冷冽谷伊鲁修尔:传送到篝火【约鲁西卡教会】,从后门出去往右走,在墓碑的后边。
罪人都:传送到篝火【罪の都】,就在篝火边上。
罗斯里克城:传送到篝火【龙只练兵场】,在有两头龙喷火的桥的里侧往左跳。
大书库:从有石头鸟人出现的屋顶上走,在窗户坏了的场所里的一张椅子上。
最高级原素瓶
将原素瓶强化到极限(一周目可以强化11次,11次强化后,元素瓶有15个即可解锁成就)。
传火祭祀场:在祭祀场屋顶的房梁上,需要购买高塔的钥匙(20000魂)。
罗斯里克高壁:传送到篝火【高壁之塔】,在有变异黑脓的敌人所在的建筑中,最下层的大屋子里,在那个场景中还有狗出现。
不死街:传送到篝火【不死街】,在前方广场中可以找到『就是第一次对战胖子女的那里,有一个火堆,就在那附近』。
生祭之路:传送到篝火【磔の森】,在前往BOSS结晶大帽子的建筑物的外侧通道的里边。
法兰城塞:传送到篝火【ファランの城塞】,穿过毒沼一直前进,可以看到一个坍塌的塔,在附近的尸体上可以找到原素瓶碎片。
幽邃圣堂:传送到篝火【净身小教会】,往门外走,右侧的石碑边上。
烟熏湖:传送到篝火【老王的前室】,在篝火所在的房间的隐藏门后。
伊鲁希尔的地下牢:传送到篝火【伊鲁希尔的地下牢】,往右走过桥后从反方向走,下楼梯后往左离开,在前方的建筑内的宝箱中,宝箱是贪欲者,请先给它一刀。
阿诺尔隆德:传送到篝火【阿诺尔隆德】,从楼梯上去后通过正门沿着左边走,在前方的宝箱里。
妖王庭园:从篝火【罗斯里克城】到下个区域的电梯上下来,中途有个地方可以提前跳下来,在通道右边的尸体上。
大书库:BOSS房间前有个楼梯可以前往大书库的屋顶,在屋顶最外侧。
所有的质变强化(其实很容易完成)
四种余烬。
法兰余烬:在遇到安里两人后,下一个区域地图往右走有几个平台,跳下去,继续沿着墙壁走,看到一群毒虫后有个房间。进去走到底就看到了。
老者余烬:法兰要塞出来沿着左边走,一直走到能看到骷髅骑士为止,余烬就在骷髅骑士后面的塔楼里。
巨人余烬:一代王城巨人铁匠那里。
罪业余烬:在地下监狱,有一堆施刑者的房间,这个房间还可以救到咒术女。
厚重
锋利
熟练
粗制
火
混沌
魔法
结晶
雷电
毒
出血
游魂
祝福
愚人
深渊
黑暗
法术
灵魂箭
获得:法师初始/侍女处购买/欧贝克处购买
强力灵魂箭
获得:欧贝克处购买
灵魂粗箭
获得:欧贝克处购买
法兰短箭
获得:侍女处购买/欧贝克处购买
强力法兰短箭
获得:欧贝克处购买,需要古老卷轴
法兰箭雨
获得:欧贝克处购买,需要古老卷轴
追踪灵魂块
获得:欧贝克处购买
追踪灵魂结晶块
获得:欧贝克处购买
倾注结晶
获得:灵魂炼成(结晶老者的灵魂)
灵魂枪
获得:欧贝克处购买
灵魂结晶枪
获得:欧贝克处购买
白龙之息
获得:灵魂炼成(妖王欧斯洛耶斯的灵魂)
灵魂奔流
获得:大书库的隐藏门内的遗体
灵魂大剑
获得:击败咒蚀大树后尤艾鲁处购买/欧贝克处购买
法兰的速剑
获得:欧贝克处购买
魔力武器
获得:欧贝克处购买
强力魔力武器
获得:法兰城塞的尸体
结晶魔力武器
获得:欧贝克处购买
魔力盾
获得:欧贝克处购买
强力魔力盾
获得:伊鲁修尔的地下牢里牢房中背十字架的敌人掉落
隐秘
获得:欧贝克处购买
传音
获得:欧贝克处购买
致死的水银
获得:欧贝克处购买(需要古老卷轴)
照亮
获得:欧贝克处购买(需要黄金卷轴)
修理
获得:欧贝克处购买(需要黄金卷轴)
不可见的武器
获得:欧贝克处购买(需要黄金卷轴)
不可见的形体
获得:欧贝克处购买(需要黄金卷轴)
拟态
获得:NPC安莉的支线中赠送
扭曲光壁
获得:欧贝克处购买(需要黄金卷轴)
幽邃灵魂
获得:灵魂炼成(幽邃主教群的灵魂)
强力幽邃灵魂
获得:誓约“噬神者的守卫”RANK 1奖励
追随者们
获得:卡露拉处获得
暗之刃
获得:卡露拉处获得
咒术
火球
获得:咒术师初始/柯尔尼克斯处贩卖
大火球
获得:柯尔尼克斯处贩卖
炸裂火球
获得:柯尔尼克斯处贩卖
混沌大火球
获得:柯尔尼克斯处贩卖
苗床的残渣
获得:灵魂炼成(老恶魔王的灵魂)
火炎喷流
获得:柯尔尼克斯处贩卖
横扫火炎
获得:卡露拉处贩卖
火焰风暴
获得:卡露拉处贩卖
混沌风暴
获得:卡露拉处贩卖
大发火
获得:柯尔尼克斯处贩卖
净火
获得:烟熏湖的遗体
罪之炎
获得:罪人都的遗体
毒雾
获得:柯尔尼克斯处贩卖
猛毒雾
获得:烟熏湖的遗体
酸液喷射
获得:柯尔尼克斯处贩卖
剧烈出汗
获得:柯尔尼克斯处贩卖
剧烈脂汗
获得:柯尔尼克斯处贩卖
铁躯体
获得:法兰城塞的遗体
内在潜力
获得:大书库,结晶蜥蜴所在的昏暗房间内的开关边上
卡萨斯的烽火
获得:柯尔尼克斯处贩卖
卡萨斯的孤炎
获得:柯尔尼克斯处贩卖
温火
获得:誓约“蓄积者”的RANK 2报酬
魅惑
获得:卡露拉处贩卖
喷岩
获得:灵魂炼成(离散恶魔的灵魂)
黑炎
获得:卡露拉处贩卖
黑火球
获得:卡露拉处贩卖
黑蛇
获得:灵魂炼成(霸王沃尼尔的灵魂)
奇迹
回复处理
获得:侍女处购买
回复
获得:伊莉娜处购买
中回复
获得:伊莉娜处购买
大回复
获得:冷冽谷的遗体
治愈阳光
获得:灵魂炼成(舞娘的灵魂)
生命涌动
获得:伊莉娜处购买
光之恩惠
获得:伊莉娜处购买
阳光之惠
获得:灵魂炼成(罗萨莉亚的灵魂)
治愈之泪
获得:伊莉娜处购买
惜别之泪
获得:伊莉娜处购买
家路
获得:伊莉娜处购买
寻找助言
获得:幽邃圣堂
坚定誓言
获得:誓约“太阳战士”RANK 1报酬
原力
获得:伊莉娜处购买
释放原力
获得:洋葱骑士支线(从冷冽谷下水道上来后与洋葱骑士对话)
神明震怒
获得:罪人都的遗体
雷枪
获得:法兰城塞遗体,离散恶魔附近
大雷枪
获得:誓约“太阳战士”RANK 2报酬
太阳光枪
获得:灵魂炼成(诸王的灵魂)
雷桩
获得:烟熏湖中巨大沙虫掉落
暴风落雷
获得:灵魂炼成(无名王者的灵魂)
天使光柱
获得:大书库笼子内的遗体
武器的祝福
获得:伊莉娜处购买(从太阳祭坛门外面左边的缺口跳下,龙的尸体获得洛斯里克圣书)
雷剑
获得:伊鲁修尔的地下牢的遗体
暗月光剑
获得:誓约“暗月之剑”RANK 2报酬
魔力防护
获得:伊莉娜处购买
大魔力防护
获得:古龙顶端的遗体
黑剑
获得:伊莉娜处/卡露拉处购买(递交隆多尔圣经)
沉默的禁则
获得:伊莉娜处/卡露拉处购买(递交隆多尔圣经)
赎罪
获得:法兰城塞的遗体
幽邃的加护
获得:伊莉娜处/卡露拉处购买(递交幽邃圣经)
虫蚀
获得:伊莉娜处/卡露拉处购买(递交幽邃圣经)
多丽丝的虫蚀
获得:冷冽谷中胖巫婆掉落
狩命之镰
获得:灵魂炼成(艾尔德里奇的灵魂)
肢体动作
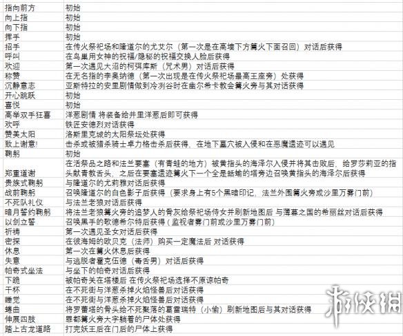
所有的肢体动作,具体方法见下图。
肢体动作由于献舌头后会与希丽丝敌对所以不推荐一周目完成,推荐一周目先不献舌头,持续做希丽丝剧情结束后再做无名指的李奥纳德剧情,二周目再补上"郑重道谢"姿势。

戒指
所有的戒指,具体方法见下图。
除了生命戒指+1和+2是二周目,+3是三周目外,其余所有戒指+1为2周目及以上可以获得,+2为三周目及以上可以获得。
* 号表示本周目你可能会错过的戒指



注意斑石戒指很容易漏掉。
其他——契约物品
原则上契约物品最好是上网刷。但是单机依然可以达成30个物品满契约等级这一条件。当然这很蛋疼就是了。
人性沉淀物:蓝衣主教 (推荐杀力万旁边或者艾尔德利奇旁边)。
约定之证:银骑士 (推荐亚诺尔隆德篝火旁两只)。
积累者:墓地里的拿大刀的大骷髅 (地下墓穴篝火下楼左手边的曲剑骷髅,上楼两个,推荐紫符PVP联机)。
手指头:吸魂鬼 (推荐法兰外围那里的两只)。
太阳战士:洛斯里克骑士 (猎龙铠甲前的三只,推荐联机)。
法兰狼草:海藻头 (推荐法兰要塞篝火后面的三只)。
单机刷要有耐心,叠好发现力(金蛇戒指、宝箱头、结晶刺剑、帕吉卖的铜币等)。
其他——NPC
NPC方面以后还会改动,现在说个大概。
巡礼者
不明生物,第一次碰见是在不死街外面的区域。他可以免费让你升级5次(当然作为代价你需要死15次,并且不能恢复诅咒带来的死人脸)。如果你在前往墓地以前就升级了5次,那么接下来他会死掉,尤利娅会出现。如果你在墓地以前没有升级五次,那么第三结局将无法在本周木进行。
如果你在墓地见到了安里,那么还有一个巡礼者会在冷冽谷教堂篝火房间里。一进教堂们左转墙根的一个物品就是。如果你打算走第三结局,那么你可以无视他。如果你不打算走第三结局,你可以在这里杀掉她。他会掉落拟态魔法。
最后在你进行结婚仪式前,巡礼者会出现在一个秘密房间,给你一把剑。之后你杀掉安里,出来后这个巡礼者也死了。你可以获得拟态。
安里
安里是第三结局的重要NPC,一般来说只要想发展第三结局,一定不会错过其主线。
第一次碰到在牺牲之路的第二个篝火。之后通关深渊教堂,可以在传火祭祀场与其交谈(如果先去的墓地,那么他不在墓地)。
之后在墓地可以看到他,与其说话,他会告诉你他的保镖走丢了。
如果你在击败该区域BOSS前在烟熏胡击败他保镖,那么在墓地BOSS前的高地,你可以告诉安里,其保镖已死。之后再冷冽谷你还可以见到他。
如果你在击败该区域BOSS后再去的烟熏胡杀掉其保镖,那么你可以在冷冽谷教堂找到安里然后效果和上一个情况一样。
如果在进入墓地以前,你的诅咒已经超过15,并且已经免费获得五次巡礼者升级。那么接下来当你击败,吞噬神明的BOSS以后,你会被尤利娅告知前往一个秘密房间杀死安里。杀死他后你将获得,最后3个黑暗之环。
反之如果这之前你的诅咒不达标或者你根本就没打算走第三结局。那么你将可以被安里召唤一次去打吞噬神明的BOSS。之后安里会疯掉,前往烟熏胡(你告诉他你杀掉了他保镖)或者深渊教堂。在那里你必须杀掉他。
关于安里的结局,很多人认为安里没死,或者安里死了。这个官方给的答案是,如果你不进行仪式那么安里就会死,进行了那就不好说了。不过既然安里是可以被你杀死的,那么做了仪式的他也应该会死。
尤利娅
一个整天叫你叛变神明的女人,当你准备走第三结局,在墓地前已经免费升级5次以后,她会代替巡礼者出现。如果你不打算走第三路线,那么你可以通过防火女消除诅咒来继续游戏。如果你要走第三结局,那么你不要找防火女消除诅咒。
如果你不走第三路线,那么在冷冽谷你不能召唤尤利娅,你也学不到一个姿势。相反的他会入侵你。
当你击败,吞噬神明的BOSS以后,你会被尤利娅告知前往一个秘密房间杀死安里。之后尤利娅将会在最终BOSS战前放符。
尤利娅卖三个戒指,其中有两个可以用来完成成就。
奇迹女
奇迹女整体来说没啥要注意的,就是两点。第一,不要给她暗术,你也不要从她那里学暗术。第二,如果你学完了全部奇迹,她将会变成防火女。你将再也买不到圣女戒指。
如果你给她了暗术书,那么她会被救走。同时她的保镖也不可以在召唤。如果你学习了全部暗术,那么她会要你杀了她。否则你将不能在学习任何奇迹。杀了他后你可以把她的骨灰交给侍女老太。注意老太太只能教给你奇迹女已经学会的奇迹。
小偷
小偷,也没啥可说的。主要是他一共要偷3次东西。第一次一定成功,第二次可能会死,第三次一定会死,所以不要让小偷去偷第三次。小偷任务建议提早做,因为如果你在进入冷冽谷以后他还没偷过一次东西,那么小偷如果去冷冽谷偷东西就一定会死在冷冽谷。不让小偷死的方法见洋葱骑士。在你进入冷冽谷光墙后小偷可以前往冷冽谷偷窃。
洋葱骑士
洋葱骑士,迷糊哥。第一次见到洋葱骑士是在不死街教堂。他坐电梯上来。你只要让电梯下去,稍后他就会出现在教堂楼顶(不是塔楼楼顶)。与他一起干掉恶魔,他会交给你两个姿势。(我试过一周目我不攻击恶魔。仅凭洋葱骑士一个人就能干掉恶魔。所以玩家不用担心。)
之后,在深渊教堂,击败该区域BOSS后洋葱骑士会出现在净身小教会门口的水井里。接下来简单的办法是,传火祭祀场,问侍女老太买20K的塔楼钥匙。然后去祭祀场二楼出去的一个塔楼。进去后上到楼顶,过桥,上电梯,再上楼顶捡到防火女的灵魂。下来后发现门被一个骗子锁住了。你可以用返回骨头返回。或者从桥的右边跳下去(很高,注意看仔细,先跳到一个有物品的平台)。后者你可以见到防火女套装,元素戒指。然后可以打开专家的门。然后在祭祀场2楼找到那个骗子,不原谅他买齐洋葱骑士的衣服四套装。回到净身小教会的水井旁,把衣服丢给洋葱骑士。
之后你会在冷冽谷荒弃废屋篝火前的下水道上面见到他。荒弃废屋篝火这里不可以继续往下走。点燃篝火后,返货下水道这里有一群蜘蛛女和一个骨灰。走楼梯上去后,看到洋葱骑士正在篝火前睡觉。与其对话即可拯救小偷。
在之后你进入冷冽谷地下监狱,罪都。在罪都巨人那里你可以捡到一个牢房钥匙。用这个钥匙你可以救出监狱的咒术女和罪都的洋葱骑士。
救出洋葱骑士后,你可以前往巨人王BOSS,和洋葱骑士一起对战巨人。结束后离开该区域再回来可以捡到装备。
法师
法师,这个人在打结晶长老这个BOSS以前,房子废墟的二楼。注意一点,如果你学会了全部魔法,在击败双王子以后,他就会死在大书库。
发疯的圣骑士
发疯的圣骑士,疯子。它的作用是PVP。
暗月女骑士
暗月女骑士,如果你不加入罗莎莉亚的手指,那么你在进入法兰要塞后,她会出现在传火祭祀场,和她说话。之后你可以在深渊教堂,法兰要塞召唤他打boss。
当你进入冷冽谷打死一开始桥上的大狗以后。你往第一个篝火走会看到他的召唤符。进入他的世界杀掉一个罗莎莉亚的人。回到传火祭祀场说话。
最后在击败大树和吞噬神明的BOSS后,她的符出现在大树BOSS的屋子外面。注意杀死大树并不是必须的,但是建议这么做。被召唤杀死他爷爷即可。回到祭祀场,她将会发誓帮助你对抗两个BOSS。然后她会死掉。如果你不同意那么最后她会疯掉然后你必须杀死他。
结局,不论同意与否这姑娘最后还是死了。
防火女
防火女,有两点,一是上面说到的防火女的灵魂。这里不多说。二是,在无人墓地,奇迹女的房间有个隐形墙,进去后可以捡到防火女的眼珠。把眼珠给防火女选择希望世界暗淡。在最终战后,地上出现符文如果召唤防火女。防火女就会把火熄灭。如果在屏幕完全黑下来的时候你按攻击键,你就会杀死防火女进入第四结局。
不死街的巨人
不死街的巨人,这哥们你跟他说过话以后他就会在地图上有白桦树的地方帮助你。白桦树分布在,不死街,法兰要塞和深渊教堂。注意在这三个地方你可以捡到三个白桦树枝,全部捡到后巨人就会死掉。然后你可以找到老鹰戒指。
注意如果你带着不死街掉落的工作的帽子或者胖女人的帽子,那么他也不会攻击你。
其他——鸟巢
洋葱剑士的酒 太阳战士铠甲
雷壶 铁之头盔
返回骨片 铁之臂架
巨人的果实 铁之腿甲
圣职者的圣铃 人面语『救救我』
丧失石 人面语『我很抱歉』
引诱的头盖骨 人面语『你好』
秘藏的祝福 人面语『谢谢』
女神的祝福 人面语『很好』
火焰壶 楔形石大碎片
黑火焰壶 楔形石块
螺旋剑的破片 楔形石原盘
七色石 光之楔形石
黄衣头冠 雷之贵石
不死的遗骨 隸兽之盾
枷之椎骨 卢卡提耶的面具
不足之处
1. 本作圣职者真是窝囊,阳光之枪打杂兵都干不掉。
当然了,因为本作奇迹有一个距离和双重伤害问题。只有当敌人离你够近,奇迹就有几率触发第二伤害。法术并没有。
2. 本作有些敌人攻击速度好快。
当然了,毕竟是黑暗之魂系列。
3. 本作好多BOSS好2哦。
当然了,制作人说过这一代会简单很多的。
4. 本作最终BOSS不能弹反?
当然了,我还记得你们这群高玩一代无伤弹反死王的视频。太欺负人了。
5. 本作抚摸时间不太长哦。
当然了,要不然你长时间暗月附魔,BOSS还玩啥。
